Altium Designer 官方版 v24.8.2
- 软件授权: 免费软件
- 软件类型: 国产软件
- 软件语言: 简体
- 更新时间: 2025-10-14
- 软件评分:
- 软件大小: 3.30GB
- 应用平台: WinAll
Altium Designer官方版在统一的设计环境中集成了板级与FPGA系统设计、基于FPGA及分立处理器的嵌入式软件开发,以及PCB版图设计、编辑与制造功能。Altium Designer中文版融合了现代设计数据管理能力,构建了完整的电子产品开发解决方案。Altium Designer既满足当前需求,也适应未来发展的要求。

软件功能
1、设计规则驱动
通过设计规则定义各项设计要求,全面覆盖设计的各个层面。
2、智能元件布局
借助直观的对齐系统,快速将元件与邻近对象的边界或焊盘对齐。在遵循设计规则的同时,实现紧凑空间内的元件布置。
3、交互式布线
运用高级布线引擎,快速完成高质量的PCB布线设计。提供多种布线模式,包括环绕、推挤、环抱推挤、忽略障碍及差分对布线等。
4、原生3D PCB设计
采用先进的3D引擎,实现清晰的可视化效果,并与设计进行实时交互。
5、高速设计
基于首选存储器拓扑结构,快速创建复杂的高速信号类,轻松优化关键信号性能。
软件特色
1、焊盘/过孔热连接——实时调整焊盘与过孔的热连接样式。
2、Draftsman——增强的Draftsman功能让PCB制造与装配图纸的创建更加便捷。
3、无限机械层——突破图层限制,自由规划设计布局。
4、叠层材料库——体验Altium Designer如何简化叠层材质的定义过程。
5、布线跟随模式——通过贴合板形轮廓,轻松实现刚柔结合设计的布线。
6、元件回收——移动板上元件时保持原有布线连接。
7、高级叠层管理器——全新升级的叠层管理器集成阻抗计算与材料库等功能。
8、叠层阻抗配置文件管理器——统一管理微带线、带状线及单端/差分对的多种阻抗配置。
安装步骤
1、在本网站下载这款软件的压缩包,解压后双击exe文件,进入安装界面,点击next.

2、点将语言选择为中文。

3、下面的协议,选择i accept.

4、选择要安装的组件,需要的打上勾就可以了。

5、选择软件安装目录,默认为“C:Program FilesAltiumAD20”。

6、确认一下安装信息是否正确,继续下一步安装。

使用教程
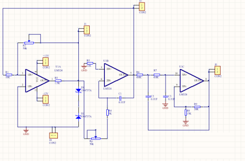
1、首先,我们打开Altium Designer这个软件。建立一个工程文件,再在这个工程文件下,建立一个原理图文件就好啦。
2、找到右边的菜单栏,进行添加元器件。找到后,进行双击就可以把元器件拖到编辑区域啦。


3、如果,库里没有要找的元器件,那么久在导入其他事先准备好的元器件库啦。


4、导入好之后,在上方的菜单栏里,找到画线标志进行画线啦。


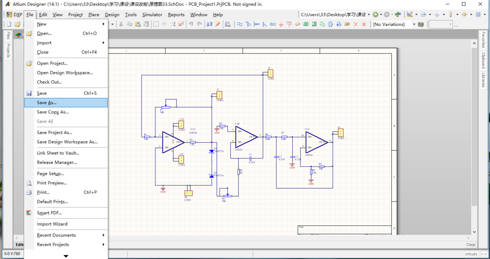
5、画好之后,就要进行保存啦。找到左上方的File。
6、找到之后,先要保存工程文件,然后再保存原理图文件,这样就好啦。

常见问题
Altium Designer官方版如何设置光标?
打开Altium Designer官方版,选择DXP-->Preferences,在弹出的窗口“Preferences"里面选择PCB Editor-->General-->Other-->Cursor Type下拉菜单,在下拉菜单有Large90、 Small 90、 Small45 三种模式,根据个人习惯或使用环境选择。
Altium Designer官方版如何建工程?
打来Altium Designer官方版画图软件 点击新建工程项目 PCB Project,新建原理图框,新建PCB,工程建立完毕,保存工程,保存工程,在File目录下找到 Save All,保存PCB,保存原理图,保存自定义工程。




















苏公网安备32032202000432